13800010955
13800010955
重点关注 | 2023.6月国际站全网发布会内容
作者:领航者电商
日期:2023-07-05

【重点关注】


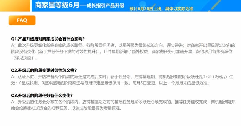
1、商家星等级6月调整

升级背景

为了更好地帮助新手商家在国际站落地,以商家星等级为最终成长目标,成长指引将升级首年新签商家成长阶段,

细化各阶段的阶段目标和任务,提升商家逐步进阶升星的可能性。国际站推出新版成长指引,构建新商成长指引, 帮助新手商家快速掌握国际站必备技能。

升级内容:

• 适用对象:阿里巴巴国际站中国大陆出口通、全球宝、金品诚企或行业领袖会员服务中用户的首年新签店铺。

• 升级时间:预计2023年6月26日开始逐步上线,具体以实际后台系统为准,不影响商家重要阶段(如开启星级评定等)

• 升级路径:My Alibaba-商家成长-成长指引页面

1-1

1-2

2、跨境合规—商品合规服务


3、5-6月EPR管控新规则解读

3-1、德国包装法合规要求

【规则内容】 

根据2022年7月1日生效的德国包装法的合规要求,平台已于2022年4月发布《关于商家需符合德国、法国规则。商家在完成LUCID 包装注册机构注册并获取德国包装,可通过德国包装回收凭证上传操作指引提交您的证明资料,还没加入德国二元回收系统的商家请尽快联系相关机构办理,或者联系阿里EPR合规服务办理。

未向平台提交LUCID包装注册号且未提交加入二元回收系统和回收凭证的商家, 将于2023年8月31日开始, 平台将对其就相关商品销往德国市场的交易进行打断,商家也可能会面临相关欧盟国家/地区的执法,包括但 不限于被处以高额罚款、货物被扣关、销毁等措施。



3-2、德国电子电气法合规要求

【规则内容】

根据德国电子电气法的合规要求,阿里巴巴国际站于2023年04月19日已发布《关于德国电子电气(EEE)商品管控公告》,商家 通过阿里巴巴国际站向德国销售的电子电气设备适用于德国市场的EPR法规,商家需向平台提交德国电子电气设备废料EPR号。 如果商家未及时提交德国EPR号并未经平台审核通过,阿里巴巴国际站将于2023年7月1日开始对销往德国电子电气设备商品进 行交易打断,请商家尽快提交您的德国电子电气设备废料EPR号到平台审核,根据德国EAR官网的分类标准,此次平台管控的类目也进行了对应的类目调整和更新

以上管控类目将根据法规动态及监管要求动态更新。

3-4



4、国际站新手商家「官方成长宝典」上线


4